陆剑课题组揭示果蝇上游开放读码框的演化规律与补偿机制
2026年3月26日,基因功能研究与操控全国重点实验室陆剑研究组在Nucleic Acids Research发表题为“The birth, death, and evolutionary compensation of uORFs in Drosophila”的研究论文。针对上游开放读码框(upstream open reading frame, uORF)的演化动态及其对翻译调控的影响,研究选取果蝇作为模式生物,结合比较基因组学、核糖体图谱技术和群体遗传学方法,系统揭示了真核生物中uORF持续不断的“获得/丢失”周转过程,阐明了uORF的获得与丢失在演化中受到自然选择的精确调控,并发现uORF在基因内部存在演化补偿机制。该研究从演化层面揭示了uORF的得失动态与翻译活性之间的内在关联,提出了演化补偿机制作为维持翻译稳态的重要策略,为理解顺式调控元件的演化提供了新范式。
mRNA翻译是细胞内最重要的生理活动之一,其精确调控直接影响蛋白质的结构与功能。在真核生物中,uORF是位于mRNA 5′非翻译区(5′ UTR)的小型开放阅读框,通常通过占用或竞争核糖体来抑制下游主编码序列(CDS)的翻译,是基因组中最常见的转录后调控元件之一。先前研究表明,uORF在生物体发育过程中发挥关键作用,其翻译调控紊乱与多种人类疾病密切相关,包括癌症、神经纤维瘤、乳腺癌等;部分uORF还能响应环境应激,为生物体快速适应环境变化提供机制。近年来,uORF的翻译缓冲功能也受到关注,本课题组此前的研究发现在果蝇中,uORF能够稳定下游CDS的翻译效率,降低其在发育和物种分化过程中的波动(Sun et al., eLife, 2025),并进一步揭示了uORF通过动态调控昼夜节律核心基因CLOCK的翻译来调节睡眠与节律行为(Sun et al., PLoS Biology, 2025)。在更广泛的演化尺度上,课题组前期通过对478个真核生物物种的系统分析,揭示了uORF的分布受到有效群体大小和基因表达水平的共同影响,且uORF的起始密码子在演化中受到强烈的功能约束,而编码区则整体呈中性演化(Zhang et al., Nature Communications, 2021)。尽管uORF在真核生物中广泛存在且功能多样,但其在物种内部的演化动态——即uORF在物种间的获得与丢失规律、其与翻译活性的关系、以及生物体如何应对uORF的得失以维持基因表达稳态——仍是领域内尚未解决的重要问题。本研究通过对果蝇uORF演化历史的系统重建,首次揭示了uORF的“获得/丢失”的动态规律,为理解基因表达调控网络的演化机制提供了关键线索。
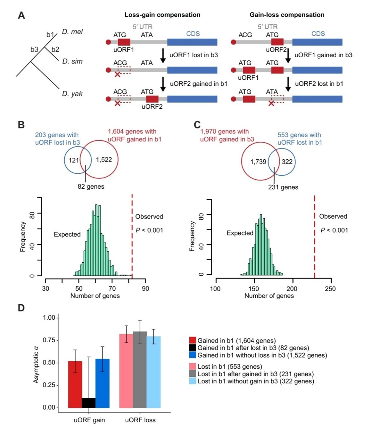
针对uORF的演化动态,研究基于27种昆虫的基因组比对,构建了uORF起始密码子(uATG)的获得与丢失图谱。结果显示,uATG的获得事件远超丢失,沿D. melanogaster谱系每百万年获得约504个、丢失约184个,呈现净获得趋势(图1)。但与中性区域(短内含子)比较发现,uATG在5′ UTR中的密度显著低于中性预期,且92.08%的新生uORF变异在群体中频率低于5%。这表明绝大多数新uATG被纯化选择清除,仅极少数被固定,导致演化树末端呈现净获得占优势的表象。
图1:uORF在果蝇演化过程中的“获得/丢失”动态。 A. 由点突变导致的uATG获得与丢失的示意图;B. 在D. melanogaster、D. simulans、D. yakuba和D. ananassae四个物种中推断出的uATG获得与丢失事件数;C. 不同翻译证据强度的uORF在演化中的保守比例。
针对翻译活性与演化保守性的关系,研究整合了果蝇21个样本的核糖体图谱数据。通过关联分析发现,演化上更保守的uORF具有更优化的Kozak序列和更高的翻译效率(图2),且在不同物种间翻译效率更稳定。同时,D. melanogaster特异性或偏好性表达的uORF与其下游CDS翻译效率的物种特异性降低显著相关。对Abd-B基因的解析进一步验证了D. melanogaster特异性uORF对CDS翻译的抑制效应,从功能层面证实了uORF的演化保留与其翻译调控功能之间的内在联系。
图2:保守uORF具有更高的翻译效率和优化的Kozak序列。A. 果蝇21个样本中uORF翻译效率(TE)与分支长度得分(BLS)的相关性分析;B. 雄性头部样本中uORF TE与BLS的相关性散点图;C.D. melanogaster与D. simulans间直系同源uATG的Kozak得分相关性分析;D. 保守uORF与物种特异性uORF在D. melanogaster和D. simulans中的Kozak得分比较,保守uORF显著更高;E. 果蝇21个样本中uORF TE与Kozak得分的相关性分析;F. 雄性头部样本中保守uORF与物种特异性uORF的TE比较,保守uORF翻译效率显著更高。
针对uORF的演化补偿机制,研究发现许多基因内部存在uATG先丢失后获得或先获得后丢失的成对事件。82个基因表现出“丢失-获得”补偿模式,231个基因表现出“获得-丢失”补偿模式,数量均显著高于随机预期(图3)。对1,356株果蝇自然群体的分析显示,新固定的uATG获得事件中适应性替换比例(α)为51.84%,uATG丢失事件中α高达82.07%,表明两者均受正选择作用(图3)。群体遗传学分析进一步刻画了中国群体中gry基因的uATG获得变异(频率0.93)和埃塞俄比亚群体中tefu基因的uATG丢失变异(频率0.84),表明uORF周转可能在局部适应中发挥作用。
图3:uORF演化补偿机制及其选择压力分析。A. uORF演化补偿模式示意图;B. uORF“丢失-获得”补偿的观测值与期望值比较;C. uORF“获得-丢失”补偿的观测值与期望值比较;D. 不同类别uATG获得与丢失事件的渐近McDonald-Kreitman检验估计值(α)。
综上,本研究以果蝇为研究对象,通过系统发育重建对uORF的“获得/丢失”动态进行了全面刻画;在基因组尺度上揭示了uORF的演化速率、翻译活性与自然选择之间的内在联系;首次提出了uORF演化的补偿机制,并通过功能实验证实其对翻译产出的重塑作用;在群体层面揭示了uORF周转在局部适应中的潜在功能。该研究加深了对真核生物基因表达调控演化的理解,为探究5′ UTR在基因调控网络中的功能提供了新视角,也为人类疾病相关uORF变异的解析提供了演化生物学基础。值得注意的是,本研究发现uORF的获得速率普遍高于丢失速率,且uORF的演化远未达到静态平衡,而是处于持续的“获得/丢失”动态之中。这一发现说明,翻译调控网络并非已达到稳定状态,而是仍在不断演化中,为生物体适应环境变化提供了丰富的调控潜能。这一认识也为理解基因表达调控的演化可塑性提供了新的理论框架。
北京大学生命科学学院陆剑教授为本论文的通讯作者。北京大学生命科学学院博士研究生徐梦泽、已毕业博士生刘晨露为论文的共同第一作者。生命科学学院博士研究生金婉婷、已毕业博士生孙元强、段元格与博士后唐小鹿对本论文做出了重要贡献。该工作得到了科技部重点研发计划、国家自然科学基金、北京市自然科学基金、云南西南联合研究生院科技项目等机构的支持。
- 陆剑研究组合作开发免疫印迹数学模型DynaVac,定量指导疫苗更新与接种策略2026.04.20
- 汪阳明团队开发REDDIT技术,实现增强子RNA与多类非编码RNA转录的高灵敏动态监测2026.04.20
- 陆剑课题组揭示果蝇上游开放读码框的演化规律与补偿机制2026.03.27
- 魏文胜课题组受邀综述:利用碱基与引导编辑器实现疾病相关变异的大规模解码2026.03.23
- 焦雨铃研究组构建禾本科花序发育数学模型,指导小麦高产基因挖掘2026.03.16
- 何爱彬团队与合作者开发新一代表观液体活检平台实现疾病组织器官精准溯源2026.03.05
- 陈雪梅教授课题组揭示新型RNA帽子修饰的跨物种分布与动态调控2026.03.05
- 肖俊宇团队与赵明辉、谭颖团队合作揭示补体系统C3转化酶组装及识别底物C3的分子机制2026.02.21
- 钟声课题组鉴定到拟南芥隔膜处“阻止多花粉管穿出”受体复合物的新组分2026.02.11
- 钟声研究员与瞿礼嘉院士合作揭示被子植物两次受精事件对受精补偿效率的关键作用2026.02.11
- 陈雪梅研究组揭示RdDM通路在作物免疫调控中的新功能,为大豆抗病改良提供了潜在的新思路、新靶点2026.02.10
- 秦跟基课题组揭示调控种子大小的新机制2026.02.10
- 罗述金课题组古DNA研究揭示:日本晚更新世并无虎,而为洞狮2026.01.27
- 张蔚课题组与合作者揭秘蜘蛛纺器起源2026.01.15
- 伊成器研究组报道AIM平台,突破“单点编辑”限制,实现RNA多位点、多功能精准操控2026.01.07
- 田望课题组发现植物抗逆“全能选手”,为提高植物“钙营养”和复合逆境抗性提供新概念2026.01.06
- 张蔚课题组与合作者揭示红珠凤蝶马兜铃酸抗性机制2026.01.05
- 刘君团队开发FOCAS平台实现m6A修饰位点的全转录组功能解析2026.01.05
- 肖俊宇研究组揭示FcRL5受体识别 IgG的分子机制2026.01.02
- 王伟课题组报道应激颗粒实现胞内氧化还原异质性的新功能:细胞抗氧化的“智能调控枢纽”2025.12.22
- 李晟课题组与合作者揭示保护地缓解人类对兽类行为干扰的关键作用2025.12.15
- 姚蒙研究组系统评估无脊椎动物宏条形码引物,助力eDNA生物多样性研究2025.12.12
- 朱丹萌课题组与合作者揭示PICKLE调控染色质状态与基因转录的分子机理2025.12.09
- 季雄团队提出FeaSion策略揭示RNA聚合酶磷酸化的特征调控与功能2025.12.01
- 罗述金课题组古DNA研究揭示:豹猫与人共栖3500年直至汉末,家猫经丝绸之路唐代方始传入2025.11.28
- 白洋研究员入选第三期 “新基石研究员项目”资助名单2025.11.26
- 实验室主任瞿礼嘉教授2025年新当选中国科学院院士2025.11.25
- 汪阳明团队与西湖大学卢培龙团队利用人工智能辅助蛋白质设计实现精准线粒体DNA碱基编辑2025.11.18
- 肖俊宇和高宁团队联合发表多聚抗体设计策略2025.11.07
- 赵进东课题组应邀撰写藻胆体的结构和能量传递机制长文综述2025.10.28
- 郑晓峰课题组揭示代谢酶ALDOA入核激活NF-κB信号通路驱动胰腺癌进展2025.10.23
- 陆剑课题组揭示果蝇饥饿耐受的遗传架构和性别差异2025.09.29
- 遇赫课题组揭示中国家猪的起源传播与人群互动过程2025.09.26
- 季雄团队揭示INO80/SWR复合物通过BRD2和染色质景观调控Pol II转录起始2025.09.22
- 刘启昆课题组与合作者在Current Opinion in Plant Biology发文总结植物再生领域表观遗传调控的研究进展2025.09.18
- 钟上威课题组受邀发表植物光信号传导Tansley长文综述2025.09.16
- 姚蒙课题组研发新型空气eDNA采集器高效检测动植物多样性2025.09.11
- 焦雨铃研究组克隆了小麦粒重新基因,服务高产育种2025.09.02
- 魏文胜团队与合作者联合开发新型通用型CAR-T 疗法治疗血液系统恶性肿瘤2025.08.22
- 魏文胜团队开发RNA环化新方法2025.08.12
- 汪阳明团队创新双组学技术MAPIT-seq:在单细胞水平同时绘制RNA结合蛋白作用图谱与基因表达图谱的新利器2025.08.11
- 周岳课题组揭示拟南芥PRC1介导的H2Aub loop的形成机制及功能2025.08.11
- 贺新强课题组与周岳课题组合作揭示PRC2调控维管组织模式建立机制2025.08.11
- 苏晓东课题组揭示清道夫受体CD163识别底物的分子机制2025.07.23
- 陈雪梅课题组系统阐释植物miRNA成熟与功能调控机制2025.07.23
- 苏晓东课题组与合作者揭示AAV与新型受体(AAVR2)结合的分子机制2025.07.15
- 合成植物基因组2025.07.09
- 伊成器课题组与合作者建立RNA"暗码",升级生命语言2025.07.04
- 魏文胜团队系统揭秘人类基因组中“沉默突变”的功能性“低语”2025.06.26
- 肖俊宇团队与张永辉团队合作揭示嗜乳脂蛋白激活γδ T细胞的“分子钳”机制2025.06.12
- 昌增益课题组揭示蛋白质内源性(顺式)去组装元件调控细菌细胞分裂环(Z环)的动态形成2025.06.09
- 陆剑课题组揭示uORF在动物进化与发育中发挥“翻译减震器”调控作用的新机制2025.06.09
- 张蔚课题组与合作者揭示兰花螳螂程序性体色转变的分子机制及生态学意义2025.05.30
- 2025年“全国科技活动周”和“全国科技工作者日”活动2025.05.29
- 李川昀团队与合作者开发细胞通讯分析工具STCase,揭示肿瘤微环境中空间特异性通讯事件2025.05.29
- 伊成器课题组系统阐释假尿嘧啶修饰的功能与治疗应用新范式2025.05.27
- 瞿礼嘉/钟声团队应邀撰写被子植物雌-雄相互作用保证双受精成功综述2025.05.26
- 陆剑课题组与合作者共同揭示uORFs通过精细调节CLOCK蛋白的翻译参与果蝇昼夜节律及睡眠行为的调控机制2025.05.16
- 伊成器团队发展痕量样品m6A修饰定量测序方法2025.05.08
- 白洋团队联合多位顶尖科学家系统解析根际微生物组调控水稻分蘖的功能与机制2025.04.24
- 瞿礼嘉/钟声课题组发现植物传粉过程中“未雨绸缪”的“两步授粉”备份新机制,为作物逆境下的育性优化提供新思路2025.04.15
- 曾虎课题组应邀撰写综述:空间组学技术的研究进展2025.04.06
- 张迪课题组受邀综述蛋白质L-乳酰化的研究进展2025.04.04
- 苏晓东课题组揭示短序列锚定元件AE在DNA与蛋白质结合中的重要作用2025.03.31
- 魏文胜团队实现人类肿瘤免疫调控网络的单碱基精度解析2025.03.21
- 白洋团队构建全球首个作物根际"细菌+病毒"基因组数据库2025.03.13
- 季雄团队揭示RNA聚合酶亚基RPB7偶联磷酸酶CTDP1稳定Pol II并介导转录再起始2025.03.05
- 何爱彬团队利用全景单细胞组蛋白修饰实现胚胎发育谱系追踪2025.03.04
- 赵进东课题组揭示蓝细菌藻胆体与光系统II结合的新分子机制2025.02.17
- 高歌课题组提出面向大规模异质性空间转录组学切片的表征与解析新方法2025.02.12
- 周岳课题组揭示拟南芥雄性生殖细胞发育过程中染色质三维结构的动态变化过程及其重要作用2025.02.12
- 魏文胜团队发布新一代线粒体碱基编辑器助力建立疾病动物模型2025.01.23
- 贺新强课题组揭示木质部管状分子发育的microRNA调控网络2025.01.19
- 周岳课题组在Genome Biology发文揭示了拟南芥中启动子空间调控模式和喷泉结构形成机制2025.01.02
- 高歌课题组提出人类转录调控元件建模与相关非编码变异功能解析方法2025.01.02
- 魏文胜团队利用碱基编辑器筛选绘制DNA损伤应答功能元件图谱2024.12.16
- 秦跟基课题组揭示弱光下种子萌发调控新机制2024.12.05
- 刘启昆课题组开发了全新的植物细胞谱系追踪工具2024.11.26
- 周岳课题组揭示植物首个三维基因组结构蛋白及其调控机制2024.11.22
- 周岳课题组揭示植物特有的PWWP结构域蛋白调控基因表达的分子机制2024.11.22
- 国家重点实验室陈雪梅教授获得2024年度“求是杰出科学家奖”2024.11.08
- 秦跟基课题组应邀撰写品牌综述“Tansley insight”总结TCP转录因子在细胞器、细胞和器官命运决定中的重要功能2024.10.28
- 郑晓峰课组揭示USP1-ATF4-CD98hc调控ENKTL淋巴瘤患者耐药的新机制2024.09.30
- 肖俊宇课题组揭示IgM–CD5L复合物的分子机制2024.09.30
- 陆剑课题组揭示密码子使用偏好性对翻译调控的影响2024.09.30
- 魏文胜团队实现蛋白质组中丝氨酸、苏氨酸和酪氨酸位点的功能解析2024.09.24
- 王继纵/邓兴旺课题组合作解析植物光敏色素phyB光信号转导的机制2024.09.24
- 刘君/杨雪瑞课题组合作揭示m6A-cenRNA调控癌细胞着丝粒稳态的机制2024.09.23
- 伊成器教授荣获2024年“科学探索奖”2024.08.29
- 王伟课题组报道蛋白酶体调控SG稳态抵御高温胁迫的新机制2024.08.22
- 肖俊宇团队阐明IgE 高亲和力受体FcεRI 复合物的组装机制2024.08.22
- 朱玉贤院士团队发布首个棉花基因组完整图谱,阐述棉族独特折叠胚胎形成的分子与演化机制2024.08.16
- 李晴课题组报道了滞后链核小体组装和冈崎片段成熟的协同机制2024.08.13
- 魏文胜团队报道非脱氨酶依赖的嘧啶碱基编辑器TBE2024.08.03
- 李晴研究组与合作者报道真核DNA复制体介导的亲本组蛋白表观遗传信息继承新机制2024.08.02
- 张迪课题组与合作者共同报道区分蛋白质乳酰化修饰同分异构体的新方法2024.07.22
- 国际遗传工程和生物技术中心(ICGEB)总干事Lawrence Banks教授一行访问陆剑课题组2024.06.26
- 郭强课题组与合作者揭示Synaptophysin调控突触小泡生成与功能的机制2024.06.06
- 2024年全国科技周开放活动2024.05.28
- 李磊课题组解析miR408平衡植物生长和抗旱的分子机制2024.05.16
