陈雪梅教授课题组揭示新型RNA帽子修饰的跨物种分布与动态调控
RNA的5'端帽子结构是基因表达调控网络中的关键节点,它不仅参与维持mRNA本身的分子稳定性,还在翻译起始阶段影响蛋白质合成的效率与精确性。在真核生物中,7-甲基鸟苷(m7G)一直被视为mRNA的经典帽子修饰,其功能机制已被广泛研究和认可。然而,近年来一系列突破性发现改写了这一传统认知:研究者鉴定出多种细胞代谢物,例如烟酰胺腺嘌呤二核苷酸(NAD+)、脱磷酸辅酶A(dpCoA)、黄素腺嘌呤二核苷酸(FAD)、尿苷二磷酸葡萄糖(UDP-Glc)以及尿苷二磷酸N-乙酰葡糖胺(UDP-GlcNAc)等,它们同样可以作为非经典的RNA帽子结构共价连接到RNA的5'末端,暗示了代谢物与RNA调控之间可能存在更为紧密的交互作用。
在这一类新兴的非经典帽子中,脱磷酸辅酶A(dpCoA)虽然早期在原核生物中被鉴定为RNA的非经典帽子之一,但其在真核生物中的存在与功能却长期处于研究盲区:dpCoA修饰是否普遍存在于不同物种、其丰度如何?它又在哪些RNA分子上富集、发挥怎样的生物学效应?这些问题至今缺乏系统性的解答。深入解析dpCoA-RNA的转录组分布特征、序列偏好性、表达模式及其潜在的生物学功能,不仅是填补这一知识空白的关键,更为代谢与基因调控之间的联系提供新的分子桥梁。

2026年3月4日,基因功能研究与操控全国重点实验室、北京大学生命科学学院院长、北京大学核糖核酸北京研究中心主任、北大-清华生命科学联合中心陈雪梅院士课题组在Nature Biotechnology发表了题为“Quantification and transcriptome profiling reveal abundant, dynamic and translatable dephospho-CoA-capped RNAs”的研究论文。该研究鉴定出特异性识别dpCoA帽修饰的脱帽酶AtNUDT11/15/22,并基于该酶建立了dpCoA-TLC定量方法和dpCoA-CapZyme-seq测序技术,并辅以dpCoA-maleimide-qPCR与APM gel-northern blotting双重验证体系,结合体内翻译报告系统,揭示了dpCoA-RNA跨物种的丰度动态变化,绘制了其全转录组图谱,并确立了其潜在的光照响应功能和可翻译属性。
为了探究dpCoA这种新型RNA帽子修饰在进化上的保守性,研究团队利用核酸酶P1耦联三重四极杆液质联用技术在大肠杆菌、酵母、小鼠、人源细胞以及拟南芥等多种模式生物中检测到了dpCoA帽子修饰的存在。为了解答“dpCoA帽在不同物种中的丰度如何”以及“哪些特定转录本携带dpCoA帽及其有何种生物学功能”这两个核心问题,研究团队利用系统发育分析和体外生化实验验证,筛选出三个高特异性水解dpCoA-RNA的拟南芥NUDIX家族脱帽酶——AtNUDT11、AtNUDT15和AtNUDT22,并进一步解析了AtNUDT11的蛋白晶体结构,构建了其与CoA复合物的分子对接模型,阐明了该酶特异性结合dpCoA并催化焦磷酸键水解的分子机制,为理解dpCoA帽的动态可逆调控提供了结构生物学依据。
首先,为了解答“dpCoA帽在不同物种中的丰度如何”这一问题,研究团队基于AtNUDT11酶开发了dpCoA-TLC的定量检测方法,利用两步生物酶反应和薄层色谱层析实现了跨物种、组织及RNA类别的dpCoA-RNA精确定量。研究发现,dpCoA-RNA的丰度并非恒定,而是随组织类型、发育阶段及培养条件发生变化,暗示dpCoA加帽过程可能受到细胞精密调控,以适应不同的生理状态。
为了解答“哪些特定转录本携带dpCoA帽及其有何种生物学功能”这一问题,研究团队建立了基于AtNUDT11酶的测序方法dpCoA-CapZyme-seq。该测序方法通过AtNUDT11处理,特异性水解dpCoA-RNA的5'末端以连接上测序接头,从而进行高通量测序,首次实现了拟南芥中dpCoA-RNA的全转录组定位和分布图谱。测序结果鉴定出1696个基因的转录本携带dpCoA帽,且这些基因显著富集于光合作用相关通路。研究进一步发现,这些dpCoA-RNA拥有独特的转录起始位点(TSS),并在应对高光胁迫时展现出显著快于m7G-RNA的响应速度。这些发现揭示了dpCoA帽子修饰在特定生理过程及环境适应中的潜在角色,为理解基因表达调控的多样性提供了全新视角。
图1.拟南芥dpCoA-RNA转录组特征及其生物学功能。a, dpCoA-TLC生物酶法定量技术示意图。b, 拟南芥不同组织dpCoA-RNA含量具有明显差异。c, dpCoA-CapZyme-seq测序技术流程图。d, 拟南芥共鉴定到1696个基因产生dpCoA-RNA。e, GO富集分析表明拟南芥dpCoA-RNA主要参与光合作用等过程。f, 拟南芥dpCoA-RNA响应高光胁迫。
进一步地,为验证测序数据的可靠性,研究团队建立了两套独立验证体系,以确认这些转录本是否真实携带dpCoA帽子。一是dpCoA-maleimide-qPCR体系,利用maleimide-PEG2-biotin的马来酰亚胺基团与dpCoA的硫醇端发生特异性共价偶联,随后链霉亲和素磁珠富集生物素标记的RNA,最后通过qPCR对富集产物中的dpCoA-RNA进行定量检测。二是APM gel-northern blotting体系,聚丙烯酰胺凝胶中加入的[N-丙烯酰氨基]-苯基氯化汞(APM)与dpCoA帽中的硫醇基发生螯合作用,从而在电泳过程中特异性阻滞dpCoA-RNA的迁移,结合northern blotting杂交,可直接比较dpCoA-RNA与非dpCoA-RNA。通过上述两种方法,研究团队不仅验证了测序数据的可靠性,还发现拟南芥中某些光合作用相关基因的dpCoA-RNA相对丰度可达m7G-RNA的8%至15%,暗示dpCoA帽子修饰在特定转录本中扮演着不容忽视的调控角色。
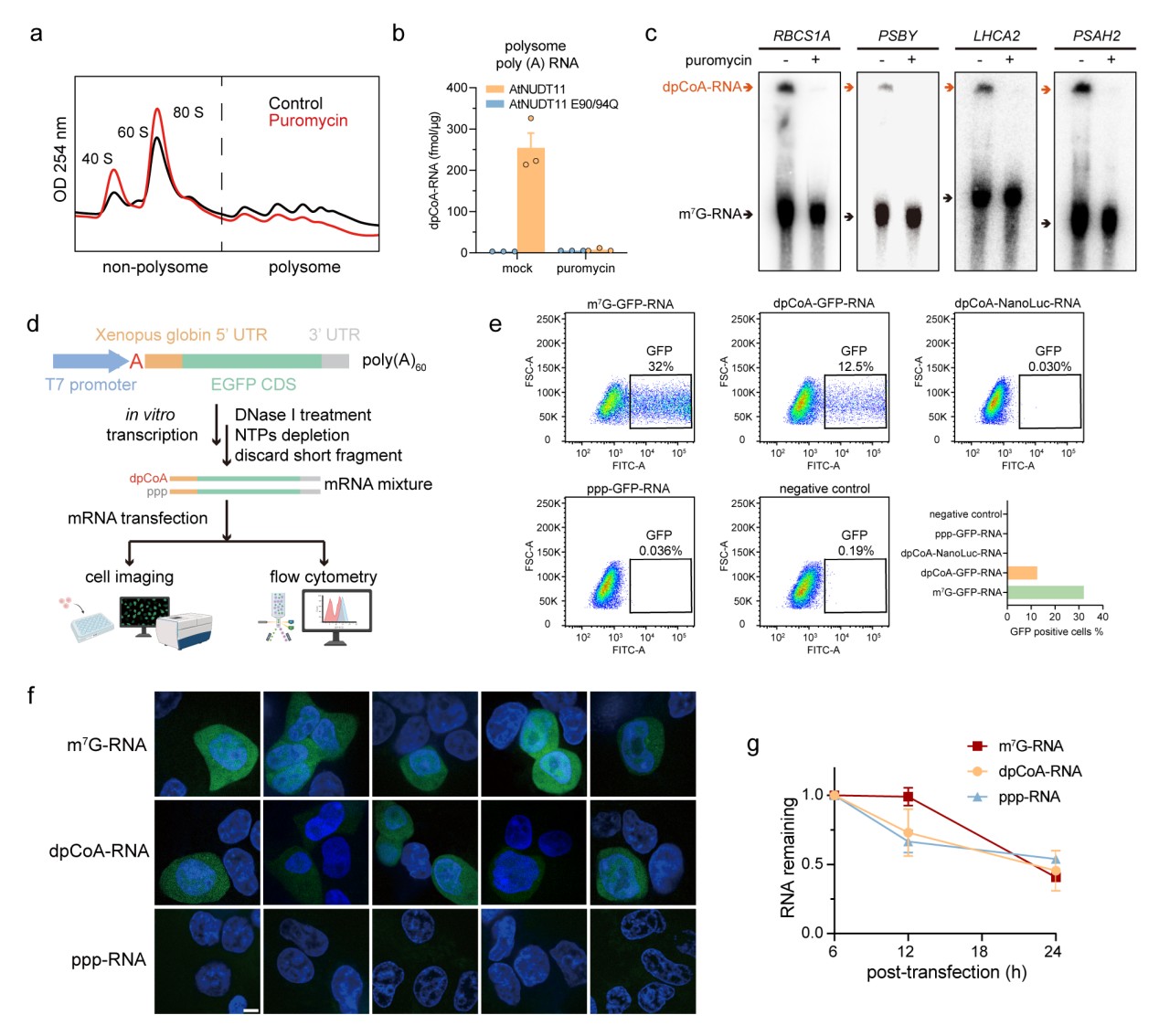
在确认dpCoA-RNA高度保守并具有一定丰度的基础上,研究团队进一步探索其是否具有翻译功能,即dpCoA帽子修饰能否被核糖体识别并指导蛋白质的合成。通过核糖体图谱分析(polysome profiling)和qPCR检测,研究团队发现拟南芥中的dpCoA-RNA并非游离于翻译系统之外,而是与多聚核糖体(polysomes)紧密结合并处于活跃翻译状态。进一步地,研究团队在人源细胞系HEK293T中建立了体内翻译荧光报告系统,通过比较体外转录的dpCoA-RNA、m7G-RNA和未加帽ppp-RNA的EGFP荧光比例,确定帽子修饰对于mRNA翻译效率的影响。结果表明,dpCoA-RNA能在人类细胞中完成翻译过程,但翻译效率低于m7G-RNA(EGFP 阳性细胞比例:m7G-RNA 32%,dpCoA-RNA 12.5%,ppp-RNA 0.036%)。这一发现不仅在机制上更新了人们对非经典帽子结构的认识,也强有力地表明,dpCoA帽子修饰可能参与特定mRNA翻译效率的调控,并且在动植物中具有进化保守性。
图2. dpCoA-RNA具有可翻译属性。a, 蔗糖梯度分离拟南芥多聚合核糖体。b, dpCoA-TLC检测结果表明puromycin翻译抑制剂处理后dpCoA-RNA从多聚核糖体上解离。c, APM gel-northern blotting检测表明puromycin翻译抑制剂处理后特定基因dpCoA-RNA从多聚核糖体上解离。d, 细胞内dpCoA-RNA翻译体系示意图。e,流式细胞仪显示m7G-GFP-RNA与dpCoA-GFP-RNA均能在转染细胞中表达出荧光蛋白。f, 共聚焦显微观察显示m7G-GFP-RNA与dpCoA-GFP-RNA转染细胞能表达GFP荧光。g, 转染后细胞体内各类型体外转录RNA的稳定性。
综上,本研究不仅揭示了dpCoA作为一类动态变化的非经典RNA帽子结构在真核生物中的普遍分布,还构建了一套涵盖定量检测、高通量测序及生化验证的完整技术体系。这一发现将细胞代谢物与RNA修饰调控关联起来,为后续探究代谢物通过RNA修饰参与基因表达调控的机制奠定了基础,也为理解RNA修饰调控网络提供了新视角。
北京大学生命科学学院院长、北京大学核糖核酸北京研究中心主任、北大-清华生命科学联合中心陈雪梅院士和北京大学生命科学学院助理研究员胡昊为本文的共同通讯作者。胡昊助理研究员、北京大学生命科学学院2023级博士研究生张琦玥为本文的共同第一作者。哥伦比亚大学Liang Tong教授、中科院动物所李幸研究员、天津师范大学马轩副教授,华南农业大学尤辰江教授也参与了本项工作,并提供了重要贡献。感谢北京大学生命科学学院吴虹教授、刘君研究员以及北京核糖核酸研究中心温翰研究员对本工作的支持与帮助。本研究得到了国家重点研发计划、核糖核酸北京研究中心、国家自然科学基金、北京市自然科学基金等项目和机构的支持。
- 陆剑研究组合作开发免疫印迹数学模型DynaVac,定量指导疫苗更新与接种策略2026.04.20
- 汪阳明团队开发REDDIT技术,实现增强子RNA与多类非编码RNA转录的高灵敏动态监测2026.04.20
- 陆剑课题组揭示果蝇上游开放读码框的演化规律与补偿机制2026.03.27
- 魏文胜课题组受邀综述:利用碱基与引导编辑器实现疾病相关变异的大规模解码2026.03.23
- 焦雨铃研究组构建禾本科花序发育数学模型,指导小麦高产基因挖掘2026.03.16
- 何爱彬团队与合作者开发新一代表观液体活检平台实现疾病组织器官精准溯源2026.03.05
- 陈雪梅教授课题组揭示新型RNA帽子修饰的跨物种分布与动态调控2026.03.05
- 肖俊宇团队与赵明辉、谭颖团队合作揭示补体系统C3转化酶组装及识别底物C3的分子机制2026.02.21
- 钟声课题组鉴定到拟南芥隔膜处“阻止多花粉管穿出”受体复合物的新组分2026.02.11
- 钟声研究员与瞿礼嘉院士合作揭示被子植物两次受精事件对受精补偿效率的关键作用2026.02.11
- 陈雪梅研究组揭示RdDM通路在作物免疫调控中的新功能,为大豆抗病改良提供了潜在的新思路、新靶点2026.02.10
- 秦跟基课题组揭示调控种子大小的新机制2026.02.10
- 罗述金课题组古DNA研究揭示:日本晚更新世并无虎,而为洞狮2026.01.27
- 张蔚课题组与合作者揭秘蜘蛛纺器起源2026.01.15
- 伊成器研究组报道AIM平台,突破“单点编辑”限制,实现RNA多位点、多功能精准操控2026.01.07
- 田望课题组发现植物抗逆“全能选手”,为提高植物“钙营养”和复合逆境抗性提供新概念2026.01.06
- 张蔚课题组与合作者揭示红珠凤蝶马兜铃酸抗性机制2026.01.05
- 刘君团队开发FOCAS平台实现m6A修饰位点的全转录组功能解析2026.01.05
- 肖俊宇研究组揭示FcRL5受体识别 IgG的分子机制2026.01.02
- 王伟课题组报道应激颗粒实现胞内氧化还原异质性的新功能:细胞抗氧化的“智能调控枢纽”2025.12.22
- 李晟课题组与合作者揭示保护地缓解人类对兽类行为干扰的关键作用2025.12.15
- 姚蒙研究组系统评估无脊椎动物宏条形码引物,助力eDNA生物多样性研究2025.12.12
- 朱丹萌课题组与合作者揭示PICKLE调控染色质状态与基因转录的分子机理2025.12.09
- 季雄团队提出FeaSion策略揭示RNA聚合酶磷酸化的特征调控与功能2025.12.01
- 罗述金课题组古DNA研究揭示:豹猫与人共栖3500年直至汉末,家猫经丝绸之路唐代方始传入2025.11.28
- 白洋研究员入选第三期 “新基石研究员项目”资助名单2025.11.26
- 实验室主任瞿礼嘉教授2025年新当选中国科学院院士2025.11.25
- 汪阳明团队与西湖大学卢培龙团队利用人工智能辅助蛋白质设计实现精准线粒体DNA碱基编辑2025.11.18
- 肖俊宇和高宁团队联合发表多聚抗体设计策略2025.11.07
- 赵进东课题组应邀撰写藻胆体的结构和能量传递机制长文综述2025.10.28
- 郑晓峰课题组揭示代谢酶ALDOA入核激活NF-κB信号通路驱动胰腺癌进展2025.10.23
- 陆剑课题组揭示果蝇饥饿耐受的遗传架构和性别差异2025.09.29
- 遇赫课题组揭示中国家猪的起源传播与人群互动过程2025.09.26
- 季雄团队揭示INO80/SWR复合物通过BRD2和染色质景观调控Pol II转录起始2025.09.22
- 刘启昆课题组与合作者在Current Opinion in Plant Biology发文总结植物再生领域表观遗传调控的研究进展2025.09.18
- 钟上威课题组受邀发表植物光信号传导Tansley长文综述2025.09.16
- 姚蒙课题组研发新型空气eDNA采集器高效检测动植物多样性2025.09.11
- 焦雨铃研究组克隆了小麦粒重新基因,服务高产育种2025.09.02
- 魏文胜团队与合作者联合开发新型通用型CAR-T 疗法治疗血液系统恶性肿瘤2025.08.22
- 魏文胜团队开发RNA环化新方法2025.08.12
- 汪阳明团队创新双组学技术MAPIT-seq:在单细胞水平同时绘制RNA结合蛋白作用图谱与基因表达图谱的新利器2025.08.11
- 周岳课题组揭示拟南芥PRC1介导的H2Aub loop的形成机制及功能2025.08.11
- 贺新强课题组与周岳课题组合作揭示PRC2调控维管组织模式建立机制2025.08.11
- 苏晓东课题组揭示清道夫受体CD163识别底物的分子机制2025.07.23
- 陈雪梅课题组系统阐释植物miRNA成熟与功能调控机制2025.07.23
- 苏晓东课题组与合作者揭示AAV与新型受体(AAVR2)结合的分子机制2025.07.15
- 合成植物基因组2025.07.09
- 伊成器课题组与合作者建立RNA"暗码",升级生命语言2025.07.04
- 魏文胜团队系统揭秘人类基因组中“沉默突变”的功能性“低语”2025.06.26
- 肖俊宇团队与张永辉团队合作揭示嗜乳脂蛋白激活γδ T细胞的“分子钳”机制2025.06.12
- 昌增益课题组揭示蛋白质内源性(顺式)去组装元件调控细菌细胞分裂环(Z环)的动态形成2025.06.09
- 陆剑课题组揭示uORF在动物进化与发育中发挥“翻译减震器”调控作用的新机制2025.06.09
- 张蔚课题组与合作者揭示兰花螳螂程序性体色转变的分子机制及生态学意义2025.05.30
- 2025年“全国科技活动周”和“全国科技工作者日”活动2025.05.29
- 李川昀团队与合作者开发细胞通讯分析工具STCase,揭示肿瘤微环境中空间特异性通讯事件2025.05.29
- 伊成器课题组系统阐释假尿嘧啶修饰的功能与治疗应用新范式2025.05.27
- 瞿礼嘉/钟声团队应邀撰写被子植物雌-雄相互作用保证双受精成功综述2025.05.26
- 陆剑课题组与合作者共同揭示uORFs通过精细调节CLOCK蛋白的翻译参与果蝇昼夜节律及睡眠行为的调控机制2025.05.16
- 伊成器团队发展痕量样品m6A修饰定量测序方法2025.05.08
- 白洋团队联合多位顶尖科学家系统解析根际微生物组调控水稻分蘖的功能与机制2025.04.24
- 瞿礼嘉/钟声课题组发现植物传粉过程中“未雨绸缪”的“两步授粉”备份新机制,为作物逆境下的育性优化提供新思路2025.04.15
- 曾虎课题组应邀撰写综述:空间组学技术的研究进展2025.04.06
- 张迪课题组受邀综述蛋白质L-乳酰化的研究进展2025.04.04
- 苏晓东课题组揭示短序列锚定元件AE在DNA与蛋白质结合中的重要作用2025.03.31
- 魏文胜团队实现人类肿瘤免疫调控网络的单碱基精度解析2025.03.21
- 白洋团队构建全球首个作物根际"细菌+病毒"基因组数据库2025.03.13
- 季雄团队揭示RNA聚合酶亚基RPB7偶联磷酸酶CTDP1稳定Pol II并介导转录再起始2025.03.05
- 何爱彬团队利用全景单细胞组蛋白修饰实现胚胎发育谱系追踪2025.03.04
- 赵进东课题组揭示蓝细菌藻胆体与光系统II结合的新分子机制2025.02.17
- 高歌课题组提出面向大规模异质性空间转录组学切片的表征与解析新方法2025.02.12
- 周岳课题组揭示拟南芥雄性生殖细胞发育过程中染色质三维结构的动态变化过程及其重要作用2025.02.12
- 魏文胜团队发布新一代线粒体碱基编辑器助力建立疾病动物模型2025.01.23
- 贺新强课题组揭示木质部管状分子发育的microRNA调控网络2025.01.19
- 周岳课题组在Genome Biology发文揭示了拟南芥中启动子空间调控模式和喷泉结构形成机制2025.01.02
- 高歌课题组提出人类转录调控元件建模与相关非编码变异功能解析方法2025.01.02
- 魏文胜团队利用碱基编辑器筛选绘制DNA损伤应答功能元件图谱2024.12.16
- 秦跟基课题组揭示弱光下种子萌发调控新机制2024.12.05
- 刘启昆课题组开发了全新的植物细胞谱系追踪工具2024.11.26
- 周岳课题组揭示植物首个三维基因组结构蛋白及其调控机制2024.11.22
- 周岳课题组揭示植物特有的PWWP结构域蛋白调控基因表达的分子机制2024.11.22
- 国家重点实验室陈雪梅教授获得2024年度“求是杰出科学家奖”2024.11.08
- 秦跟基课题组应邀撰写品牌综述“Tansley insight”总结TCP转录因子在细胞器、细胞和器官命运决定中的重要功能2024.10.28
- 郑晓峰课组揭示USP1-ATF4-CD98hc调控ENKTL淋巴瘤患者耐药的新机制2024.09.30
- 肖俊宇课题组揭示IgM–CD5L复合物的分子机制2024.09.30
- 陆剑课题组揭示密码子使用偏好性对翻译调控的影响2024.09.30
- 魏文胜团队实现蛋白质组中丝氨酸、苏氨酸和酪氨酸位点的功能解析2024.09.24
- 王继纵/邓兴旺课题组合作解析植物光敏色素phyB光信号转导的机制2024.09.24
- 刘君/杨雪瑞课题组合作揭示m6A-cenRNA调控癌细胞着丝粒稳态的机制2024.09.23
- 伊成器教授荣获2024年“科学探索奖”2024.08.29
- 王伟课题组报道蛋白酶体调控SG稳态抵御高温胁迫的新机制2024.08.22
- 肖俊宇团队阐明IgE 高亲和力受体FcεRI 复合物的组装机制2024.08.22
- 朱玉贤院士团队发布首个棉花基因组完整图谱,阐述棉族独特折叠胚胎形成的分子与演化机制2024.08.16
- 李晴课题组报道了滞后链核小体组装和冈崎片段成熟的协同机制2024.08.13
- 魏文胜团队报道非脱氨酶依赖的嘧啶碱基编辑器TBE2024.08.03
- 李晴研究组与合作者报道真核DNA复制体介导的亲本组蛋白表观遗传信息继承新机制2024.08.02
- 张迪课题组与合作者共同报道区分蛋白质乳酰化修饰同分异构体的新方法2024.07.22
- 国际遗传工程和生物技术中心(ICGEB)总干事Lawrence Banks教授一行访问陆剑课题组2024.06.26
- 郭强课题组与合作者揭示Synaptophysin调控突触小泡生成与功能的机制2024.06.06
- 2024年全国科技周开放活动2024.05.28
- 李磊课题组解析miR408平衡植物生长和抗旱的分子机制2024.05.16
