张蔚课题组与合作者揭秘蜘蛛纺器起源
蜘蛛利用位于腹部的特殊结构——纺器,挤出并操控蛛丝。纺器的形成使得蜘蛛能够编织蛛网捕食猎物、借助蛛丝飞航扩散,从而成功演化出超过五万种物种。此前的研究曾推测,蜘蛛纺器的形成与沿前后轴分布的Hox基因以及沿近远轴分布的肢体模式基因相关,但缺乏实质性证据。
2026年1月14日,北京大学生命科学学院、基因功能研究与操控全国重点实验室、生命科学联合中心张蔚团队与合作者在Science Advances期刊上在线发表题为“An ancient genome duplication event drives the development and evolution of spinnerets in spiders”的研究论文。该研究通过整合基因组数据、单细胞测序技术以及大规模功能分析,系统地探讨了纺器的起源,阐明了一次古老基因组复制在新特征形成中的作用。
为了理解这一事件的历史背景,作者首先获得了蜘蛛古老姐妹群鞭蝎以及两个早期分支类群的染色体级基因组。基于宏观共线性分析,作者构建了蛛形动物基因组演化的整体框架。结果显示,这些物种的基因组演化缓慢,并保留了可追溯至石炭纪的复制痕迹(图1),为理解蜘蛛基因组的早期重组过程提供了关键线索。

图1. 节板蛛、地蛛与鞭蝎的基因组演化
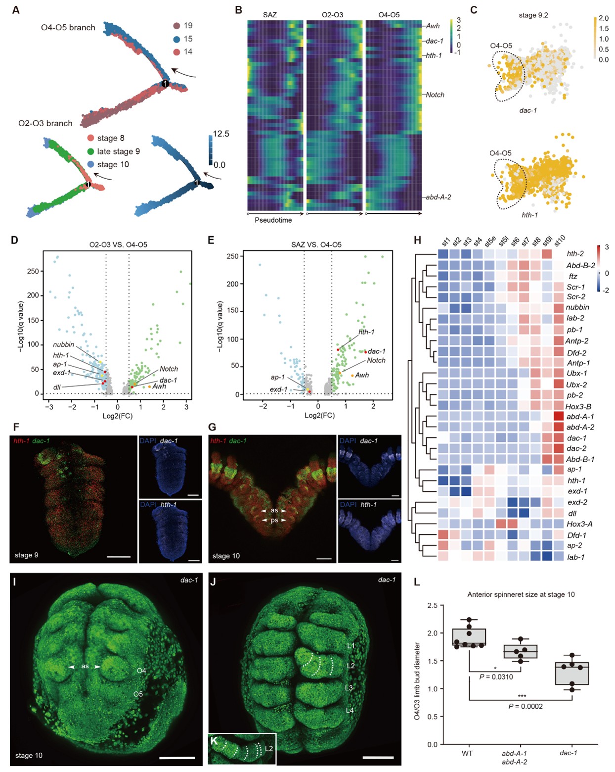
在此基础上,作者重点关注基因组复制对纺器演化的具体影响。结果表明,abd-A-1和abd-A-2均与纺器的形成相关,这说明这一基因对在复制后逐渐获得了部分共享的新功能(图2)。这种新旧功能共存的模式,可能为纺器的出现提供了关键的遗传条件。

图2. 基因组结构与功能的关系
为了更深入地解析纺器形成过程中的基因调控模式,作者对蜘蛛胚胎在纺器出现前后的关键时期进行了单细胞测序。伪时序和差异表达分析识别出一批可能在纺器形成中发挥核心作用的候选基因,并为“纺器源自足”的假说提供了支持(图3)。进一步的基因表达分析与 CRISPR/Cas9功能实验显示,dac-1的调控活动在腹部新区域被重新部署,这一结果强化了上述假设(图4)。

图3. 纺器形成过程中abd-A复制基因对的冗余功能。

图4. 蜘蛛纺器的形成源自足同源物的演化
综合多组学数据和功能证据,本研究对纺器的遗传基础与演化路径进行了系统阐释。作者发现,abd-A的两个基因拷贝共同促进了第四和第五腹节上纺器的形成并招募了足模式基因dac-1参与纺器的精细构建。这不仅填补了节肢动物早期关键结构如何出现的知识空白,也支持了重复基因的网络在复杂形态创新中发挥核心作用的观点(图5)。

图5. 纺器发育背后的基因网络
安徽师范大学李枢强教授与北京大学生命科学学院/基因功能研究与操控全国重点实验室/生命科学联合中心张蔚教授为本文共同通讯作者。北京大学博士后李逢源(已出站,现就职于中国科学院动物研究所)、动物研究所博士生杨晗(已毕业)与博士生张一名(已毕业)为本文共同第一作者。动物研究所顾奇研究员、博士生王书慧、博士生吴美明、硕士生黄炘、硕士生钟禹、博士生黄鲜婷、安徽师范大学靳鹏宇教授、林业杰实验员、硕士生郭馨悦以及硕士生李芸芸为该研究做出了重要贡献。本研究得到了国家重点研发计划、科技基础资源调查以及国家自然科学基金的支持。
- 陆剑研究组合作开发免疫印迹数学模型DynaVac,定量指导疫苗更新与接种策略2026.04.20
- 汪阳明团队开发REDDIT技术,实现增强子RNA与多类非编码RNA转录的高灵敏动态监测2026.04.20
- 陆剑课题组揭示果蝇上游开放读码框的演化规律与补偿机制2026.03.27
- 魏文胜课题组受邀综述:利用碱基与引导编辑器实现疾病相关变异的大规模解码2026.03.23
- 焦雨铃研究组构建禾本科花序发育数学模型,指导小麦高产基因挖掘2026.03.16
- 何爱彬团队与合作者开发新一代表观液体活检平台实现疾病组织器官精准溯源2026.03.05
- 陈雪梅教授课题组揭示新型RNA帽子修饰的跨物种分布与动态调控2026.03.05
- 肖俊宇团队与赵明辉、谭颖团队合作揭示补体系统C3转化酶组装及识别底物C3的分子机制2026.02.21
- 钟声课题组鉴定到拟南芥隔膜处“阻止多花粉管穿出”受体复合物的新组分2026.02.11
- 钟声研究员与瞿礼嘉院士合作揭示被子植物两次受精事件对受精补偿效率的关键作用2026.02.11
- 陈雪梅研究组揭示RdDM通路在作物免疫调控中的新功能,为大豆抗病改良提供了潜在的新思路、新靶点2026.02.10
- 秦跟基课题组揭示调控种子大小的新机制2026.02.10
- 罗述金课题组古DNA研究揭示:日本晚更新世并无虎,而为洞狮2026.01.27
- 张蔚课题组与合作者揭秘蜘蛛纺器起源2026.01.15
- 伊成器研究组报道AIM平台,突破“单点编辑”限制,实现RNA多位点、多功能精准操控2026.01.07
- 田望课题组发现植物抗逆“全能选手”,为提高植物“钙营养”和复合逆境抗性提供新概念2026.01.06
- 张蔚课题组与合作者揭示红珠凤蝶马兜铃酸抗性机制2026.01.05
- 刘君团队开发FOCAS平台实现m6A修饰位点的全转录组功能解析2026.01.05
- 肖俊宇研究组揭示FcRL5受体识别 IgG的分子机制2026.01.02
- 王伟课题组报道应激颗粒实现胞内氧化还原异质性的新功能:细胞抗氧化的“智能调控枢纽”2025.12.22
- 李晟课题组与合作者揭示保护地缓解人类对兽类行为干扰的关键作用2025.12.15
- 姚蒙研究组系统评估无脊椎动物宏条形码引物,助力eDNA生物多样性研究2025.12.12
- 朱丹萌课题组与合作者揭示PICKLE调控染色质状态与基因转录的分子机理2025.12.09
- 季雄团队提出FeaSion策略揭示RNA聚合酶磷酸化的特征调控与功能2025.12.01
- 罗述金课题组古DNA研究揭示:豹猫与人共栖3500年直至汉末,家猫经丝绸之路唐代方始传入2025.11.28
- 白洋研究员入选第三期 “新基石研究员项目”资助名单2025.11.26
- 实验室主任瞿礼嘉教授2025年新当选中国科学院院士2025.11.25
- 汪阳明团队与西湖大学卢培龙团队利用人工智能辅助蛋白质设计实现精准线粒体DNA碱基编辑2025.11.18
- 肖俊宇和高宁团队联合发表多聚抗体设计策略2025.11.07
- 赵进东课题组应邀撰写藻胆体的结构和能量传递机制长文综述2025.10.28
- 郑晓峰课题组揭示代谢酶ALDOA入核激活NF-κB信号通路驱动胰腺癌进展2025.10.23
- 陆剑课题组揭示果蝇饥饿耐受的遗传架构和性别差异2025.09.29
- 遇赫课题组揭示中国家猪的起源传播与人群互动过程2025.09.26
- 季雄团队揭示INO80/SWR复合物通过BRD2和染色质景观调控Pol II转录起始2025.09.22
- 刘启昆课题组与合作者在Current Opinion in Plant Biology发文总结植物再生领域表观遗传调控的研究进展2025.09.18
- 钟上威课题组受邀发表植物光信号传导Tansley长文综述2025.09.16
- 姚蒙课题组研发新型空气eDNA采集器高效检测动植物多样性2025.09.11
- 焦雨铃研究组克隆了小麦粒重新基因,服务高产育种2025.09.02
- 魏文胜团队与合作者联合开发新型通用型CAR-T 疗法治疗血液系统恶性肿瘤2025.08.22
- 魏文胜团队开发RNA环化新方法2025.08.12
- 汪阳明团队创新双组学技术MAPIT-seq:在单细胞水平同时绘制RNA结合蛋白作用图谱与基因表达图谱的新利器2025.08.11
- 周岳课题组揭示拟南芥PRC1介导的H2Aub loop的形成机制及功能2025.08.11
- 贺新强课题组与周岳课题组合作揭示PRC2调控维管组织模式建立机制2025.08.11
- 苏晓东课题组揭示清道夫受体CD163识别底物的分子机制2025.07.23
- 陈雪梅课题组系统阐释植物miRNA成熟与功能调控机制2025.07.23
- 苏晓东课题组与合作者揭示AAV与新型受体(AAVR2)结合的分子机制2025.07.15
- 合成植物基因组2025.07.09
- 伊成器课题组与合作者建立RNA"暗码",升级生命语言2025.07.04
- 魏文胜团队系统揭秘人类基因组中“沉默突变”的功能性“低语”2025.06.26
- 肖俊宇团队与张永辉团队合作揭示嗜乳脂蛋白激活γδ T细胞的“分子钳”机制2025.06.12
- 昌增益课题组揭示蛋白质内源性(顺式)去组装元件调控细菌细胞分裂环(Z环)的动态形成2025.06.09
- 陆剑课题组揭示uORF在动物进化与发育中发挥“翻译减震器”调控作用的新机制2025.06.09
- 张蔚课题组与合作者揭示兰花螳螂程序性体色转变的分子机制及生态学意义2025.05.30
- 2025年“全国科技活动周”和“全国科技工作者日”活动2025.05.29
- 李川昀团队与合作者开发细胞通讯分析工具STCase,揭示肿瘤微环境中空间特异性通讯事件2025.05.29
- 伊成器课题组系统阐释假尿嘧啶修饰的功能与治疗应用新范式2025.05.27
- 瞿礼嘉/钟声团队应邀撰写被子植物雌-雄相互作用保证双受精成功综述2025.05.26
- 陆剑课题组与合作者共同揭示uORFs通过精细调节CLOCK蛋白的翻译参与果蝇昼夜节律及睡眠行为的调控机制2025.05.16
- 伊成器团队发展痕量样品m6A修饰定量测序方法2025.05.08
- 白洋团队联合多位顶尖科学家系统解析根际微生物组调控水稻分蘖的功能与机制2025.04.24
- 瞿礼嘉/钟声课题组发现植物传粉过程中“未雨绸缪”的“两步授粉”备份新机制,为作物逆境下的育性优化提供新思路2025.04.15
- 曾虎课题组应邀撰写综述:空间组学技术的研究进展2025.04.06
- 张迪课题组受邀综述蛋白质L-乳酰化的研究进展2025.04.04
- 苏晓东课题组揭示短序列锚定元件AE在DNA与蛋白质结合中的重要作用2025.03.31
- 魏文胜团队实现人类肿瘤免疫调控网络的单碱基精度解析2025.03.21
- 白洋团队构建全球首个作物根际"细菌+病毒"基因组数据库2025.03.13
- 季雄团队揭示RNA聚合酶亚基RPB7偶联磷酸酶CTDP1稳定Pol II并介导转录再起始2025.03.05
- 何爱彬团队利用全景单细胞组蛋白修饰实现胚胎发育谱系追踪2025.03.04
- 赵进东课题组揭示蓝细菌藻胆体与光系统II结合的新分子机制2025.02.17
- 高歌课题组提出面向大规模异质性空间转录组学切片的表征与解析新方法2025.02.12
- 周岳课题组揭示拟南芥雄性生殖细胞发育过程中染色质三维结构的动态变化过程及其重要作用2025.02.12
- 魏文胜团队发布新一代线粒体碱基编辑器助力建立疾病动物模型2025.01.23
- 贺新强课题组揭示木质部管状分子发育的microRNA调控网络2025.01.19
- 周岳课题组在Genome Biology发文揭示了拟南芥中启动子空间调控模式和喷泉结构形成机制2025.01.02
- 高歌课题组提出人类转录调控元件建模与相关非编码变异功能解析方法2025.01.02
- 魏文胜团队利用碱基编辑器筛选绘制DNA损伤应答功能元件图谱2024.12.16
- 秦跟基课题组揭示弱光下种子萌发调控新机制2024.12.05
- 刘启昆课题组开发了全新的植物细胞谱系追踪工具2024.11.26
- 周岳课题组揭示植物首个三维基因组结构蛋白及其调控机制2024.11.22
- 周岳课题组揭示植物特有的PWWP结构域蛋白调控基因表达的分子机制2024.11.22
- 国家重点实验室陈雪梅教授获得2024年度“求是杰出科学家奖”2024.11.08
- 秦跟基课题组应邀撰写品牌综述“Tansley insight”总结TCP转录因子在细胞器、细胞和器官命运决定中的重要功能2024.10.28
- 郑晓峰课组揭示USP1-ATF4-CD98hc调控ENKTL淋巴瘤患者耐药的新机制2024.09.30
- 肖俊宇课题组揭示IgM–CD5L复合物的分子机制2024.09.30
- 陆剑课题组揭示密码子使用偏好性对翻译调控的影响2024.09.30
- 魏文胜团队实现蛋白质组中丝氨酸、苏氨酸和酪氨酸位点的功能解析2024.09.24
- 王继纵/邓兴旺课题组合作解析植物光敏色素phyB光信号转导的机制2024.09.24
- 刘君/杨雪瑞课题组合作揭示m6A-cenRNA调控癌细胞着丝粒稳态的机制2024.09.23
- 伊成器教授荣获2024年“科学探索奖”2024.08.29
- 王伟课题组报道蛋白酶体调控SG稳态抵御高温胁迫的新机制2024.08.22
- 肖俊宇团队阐明IgE 高亲和力受体FcεRI 复合物的组装机制2024.08.22
- 朱玉贤院士团队发布首个棉花基因组完整图谱,阐述棉族独特折叠胚胎形成的分子与演化机制2024.08.16
- 李晴课题组报道了滞后链核小体组装和冈崎片段成熟的协同机制2024.08.13
- 魏文胜团队报道非脱氨酶依赖的嘧啶碱基编辑器TBE2024.08.03
- 李晴研究组与合作者报道真核DNA复制体介导的亲本组蛋白表观遗传信息继承新机制2024.08.02
- 张迪课题组与合作者共同报道区分蛋白质乳酰化修饰同分异构体的新方法2024.07.22
- 国际遗传工程和生物技术中心(ICGEB)总干事Lawrence Banks教授一行访问陆剑课题组2024.06.26
- 郭强课题组与合作者揭示Synaptophysin调控突触小泡生成与功能的机制2024.06.06
- 2024年全国科技周开放活动2024.05.28
- 李磊课题组解析miR408平衡植物生长和抗旱的分子机制2024.05.16
